○長岡京市職員の育児休業等に関する条例施行規則
平成4年3月25日
規則第6号
(目的)
第1条 この規則は、長岡京市職員の育児休業等に関する条例(平成4年長岡京市条例第3号。以下「条例」という。)の施行に関し必要な事項を定めることを目的とする。
(任命権者)
第2条 地方公務員の育児休業等に関する法律(平成3年法律第110号。以下「法」という。)に規定する任命権者には、併任に係る職の任命権者は含まれないものとする。
(1) 1週間の勤務日が3日以上とされている非常勤職員
(2) 週以外の期間によって勤務日が定められている非常勤職員で1年間の勤務日が121日以上である非常勤職員
(条例第2条の3第3号ウの規則で定める場合)
第2条の3 条例第2条の3第3号ウの規則で定める場合は、次に掲げる場合とする。
(1) 条例第2条の3第3号ウに規定する当該子(法第2条第1項に規定する子をいう。以下同じ。)について、保育所における保育の実施を希望し、申込みを行っているが、当該子の1歳に達する日(以下「1歳到達日」という。)後の期間について、当面その実施が行われない場合
(2) 常態として条例第2条の3第3号ウに規定する当該子を養育している当該子の親(当該子について民法(明治29年法律第89号)第817条の2第1項の規定により特別養子縁組の成立について家庭裁判所に請求した者(当該請求に係る家事審判事件が裁判所に係属している場合に限る。)であって当該子を現に監護するもの又は児童福祉法(昭和22年法律第164号)第27条第1項第3号の規定により当該子を委託されている同法第6条の4第2号に規定する養子縁組里親である者若しくは同条第1号に規定する養育里親である者(児童の親その他の同法第27条第4項に規定する者の意に反するため、同項の規定により、同法第6条の4第2号に規定する養子縁組里親として委託することができない者に限る。)を含む。以下この号において同じ。)である配偶者(届出をしないが事実上婚姻関係と同様の事情にある者を含む。以下同じ。)であって当該子の1歳到達日後の期間について常態として当該子を養育する予定であったものが次のいずれかに該当した場合
ア 死亡した場合
イ 負傷、疾病又は身体上若しくは精神上の障がいにより当該子を養育することが困難な状態になった場合
ウ 常態として当該子を養育している当該子の親である配偶者が当該子と同居しないこととなった場合
エ 6週間(多胎妊娠の場合にあっては、14週間)以内に出産する予定である場合又は産後8週間を経過しない場合
(3) 条例第2条の3第3号に規定する市長が別に定める特別の事情に該当した場合
(条例第2条の4第3号の規則で定める場合)
第2条の4 前条の規定は、条例第2条の4第3号の規則で定める場合について準用する。この場合において、前条第1号中「1歳に達する日(以下「1歳到達日」という。)」とあるのは「1歳6か月に達する日(以下「1歳6か月到達日」という。)」と、同条第2号中「1歳到達日後」とあるのは「1歳6か月到達日後」と、同条第3号中「第2条の3第3号」とあるのは「第2条の4」と読み替えるものとする。
(1) 当該請求に係る子の出生の日から条例第3条の2に規定する期間内に育児休業をしようとする場合
(2) 条例第2条の3第3号に掲げる場合に該当する場合であって、当該請求をする日が当該請求に係る子の1歳到達日(当該請求をする非常勤職員が同条第2号に掲げる場合に該当してする育児休業又は当該非常勤職員の配偶者が同号に掲げる場合若しくはこれに相当する場合に該当してする法その他の法律の規定による育児休業(以下この号において「地方等育児休業」という。)の期間の末日とされた日が当該請求に係る子の1歳到達日後である場合は、当該末日とされた日(当該育児休業の期間の末日とされた日と当該地方等育児休業の期間の末日とされた日が異なるときは、そのいずれかの日))以前の日である場合
(3) 条例第2条の4の規定に該当する場合であって、当該請求をする日が当該請求に係る子の1歳6か月到達日以前の日である場合
2 任命権者は、育児休業の承認の請求について、その事由を確認する必要があると認めるときは、当該請求をした職員に対して、証明書類の提出を求めることができる。ただし、任期を定めて採用された職員が条例第3条第7号に掲げる事情に該当して育児休業の承認を請求した場合は、この限りでない。
(1) 当該請求に係る子の出生の日から条例第3条の2に規定する期間内にしている育児休業(当該期間内に延長後の育児休業の期間の末日とされる日があることとなるものに限る。)
(2) 条例第2条の3第3号に掲げる場合に該当してしている育児休業
(3) 条例第2条の4の規定に該当してしている育児休業
2 前条第2項本文の規定は、育児休業の期間の延長の請求について準用する。
(育児休業に係る子が死亡した場合等の届出)
第5条 育児休業をしている職員は、次に掲げる場合には、遅滞なく、その旨を任命権者に届け出なければならない。
(1) 育児休業に係る子が死亡した場合
(2) 育児休業に係る子が職員の子でなくなった場合
(3) 育児休業に係る子を養育しなくなった場合
(育児休業をしている職員の職務復帰)
第6条 育児休業の期間が満了したとき、育児休業の承認が休職又は停職の処分を受けたこと以外の事由により効力を失ったとき又は育児休業の承認が取り消されたとき(条例第5条に掲げる事由に該当したことにより承認が取り消された場合を除く。)は、当該育児休業に係る職員は、職務に復帰するものとする。
(育児休業に係る辞令の交付)
第7条 任命権者は、次に掲げる場合には、人事異動及び人事記録に関する規程(平成8年長岡京市合同訓令第1号)の規定による辞令(以下この条及び次条において「辞令」という。)を交付しなければならない。ただし、次の各号に規定する育児休業(第5号については、引き続いて承認する育児休業に限る。)が当該育児休業に係る子の出生の日から条例第3条の2に規定する期間内にあるものである場合にあっては、辞令に代わる文書の交付その他適当な方法をもって辞令の交付に替えることができる。
(1) 職員の育児休業を承認する場合
(2) 職員の育児休業の期間の延長を承認する場合
(3) 職員の育児休業を取り消した場合
(4) 育児休業をした職員が職務に復帰した場合
(5) 育児休業をしている職員について当該育児休業の承認を取り消し、引き続いて当該育児休業に係る子以外の子に係る育児休業を承認する場合
(任期付採用に係る辞令の交付)
第7条の2 任命権者は、次に掲げる場合には、辞令を交付しなければならない。ただし、第3号に掲げる場合のうち、辞令の交付によらないことを適当と認める場合は、辞令に代わる文書の交付その他適当な方法をもって辞令の交付に替えることができる。
(1) 法第6条第1項の規定により任期を定めて職員を採用した場合
(2) 法第6条第1項の規定により任期を定めて採用された職員(次号において「任期付職員」という。)の任期を更新した場合
(3) 任期の満了により任期付職員が当然に退職した場合
(育児休業をしている職員の期末手当等に係る勤務した期間に相当する期間)
第7条の3 条例第7条第1項の規則で定めるこれに相当する期間は、休暇の期間その他勤務しないことにつき特に承認のあった期間のうち、次に掲げる期間以外の期間とする。
(1) 法第2条の規定により育児休業をしていた期間
(2) 長岡京市職員給与に関する条例施行規則(昭和35年長岡京市規則第5号)第19条の2第3号及び第4号に掲げる職員として在職した期間
(3) 休職にされていた期間(長岡京市職員給与に関する条例(昭和26年長岡京市条例第11号)第17条第1項の規定の適用を受ける休職者であった期間及び長岡京市職員の分限に関する条例(平成6年長岡京市条例第24号)第2条第1項第2号の業務に従事することによる休職の期間を除く。)
(1) 1週間の勤務日が3日以上とされている非常勤職員
(2) 週以外の期間によって勤務日が定められている非常勤職員で1年間の勤務日が121日以上である非常勤職員
(部分休業の承認の請求、第2項申出及び第3項変更の手続)
第9条 部分休業の承認の請求、法第19条第2項の規定による申出(以下「第2項申出」という。)及び同条第3項の規定による変更(以下「第3項変更」という。)は、部分休業承認請求書(別記様式第3号)により行うものとする。
2 第3条第2項本文の規定は、部分休業の承認の請求について準用する。
(雑則)
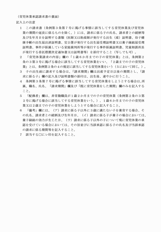
第11条 育児休業承認請求書等の様式その他この規則の実施に関し必要な事項は、別に定める。
附則
この規則は、平成4年4月1日から施行する。
附則(平成7年3月31日規則第8号)
この規則は、長岡京市職員の育児休業等に関する条例の一部を改正する条例(平成7年長岡京市条例第7号)の施行の日から施行する。
附則(平成8年12月25日規則第47号)
この規則は、平成9年1月1日から施行する。
附則(平成11年12月24日規則第48号)
この規則は、平成12年1月1日から施行する。
附則(平成14年3月29日規則第12号)
この規則は、平成14年4月1日から施行する。
附則(平成20年3月28日規則第6号)
この規則は、平成20年4月1日から施行する。
附則(平成22年6月29日規則第25号)
この規則は、平成22年6月30日から施行する。
附則(平成23年3月31日規則第24号)
この規則は、平成23年4月1日から施行する。
附則(平成28年12月28日規則第61号)
この規則は、平成29年1月1日から施行する。
附則(平成29年5月29日規則第19号)
この規則は、公布の日から施行する。
附則(平成29年12月26日規則第26号)
この規則は、公布の日から施行する。
附則(令和2年7月15日規則第27号)
この規則は、公布の日から施行する。
附則(令和4年3月31日規則第13号)
(施行期日)
1 この規則は、令和4年4月1日から施行する。
(長岡京市規則で定める申請書等の押印の特例に関する規則の一部改正)
2 長岡京市規則で定める申請書等の押印の特例に関する規則(令和3年長岡京市規則第32号)の一部を次のように改正する。
〔次のよう〕略
附則(令和4年9月30日規則第30号)
この規則は、令和4年10月1日から施行する。
附則(令和5年3月30日規則第20号)抄
(施行期日)
1 この規則は、令和5年4月1日から施行する。
附則(令和7年9月24日規則第34号)
この規則は、令和7年10月1日から施行する。ただし、別記様式第1号及び別記様式第3号の改正規定は、公布の日から施行する。




